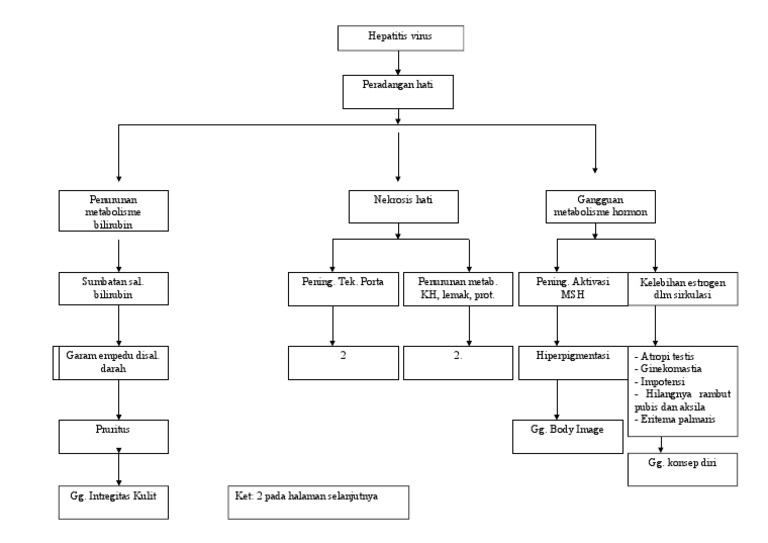
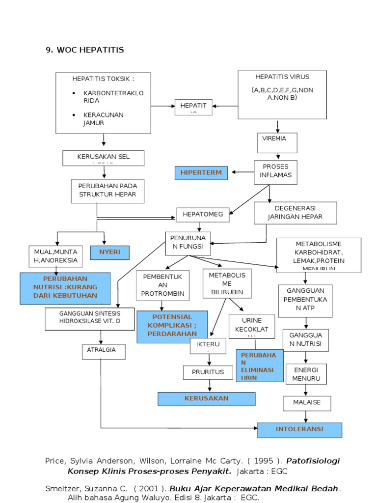
Penyakit Hepatitis Pathway Hepatitis
Tapi penyakit hepatitis ada beberapa macam. Penyakit ini tidak memiliki penanganan khusus karena sistem kekebalan tubuh akan melawan dan menghilangkan virus dengan sendirinya.
Menerapkan kebersihan yang baik termasuk sering mencuci tangan adalah salah satu cara terbaik untuk melindungi diri dari penyakit ini.

Penyakit hepatitis pathway hepatitis. Besaran masalah hepatitis di indonesia dapat diketahui dari. Penyakit ini terutama menyerang golongan sosial ekonomi rendah yang sanitasi dan higienenya kurang baik 1. Hepatitis a penyakit kuning sindrom hepatitis a virus identification on acute jaundice syndrome in some provinces in indonesia in 2013 abstract acute jaundice can be caused by hepatitis a b c and e virus.
2 1 3 transmisi hepatitis a virus penyakit ini ditularkan secara fekal oral dari makanan dan minuman yang terinfeksi. Alter as michael houghton inggris dan charles m. Hepatitis adalah peradangan pada hati atau liver hepatitis bisa disebabkan oleh infeksi virus bisa juga disebabkan oleh kondisi atau penyakit lain seperti kebiasaan mengonsumsi alkohol penggunaan obat obatan tertentu atau penyakit autoimun jika disebabkan oleh infeksi virus hepatitis bisa menular.
Dapat juga ditularkan melalui hubungan seksual. Situasi penyakit hepatitis b di indonesia tahun 2017 hepatitis merupakan salah satu penyakit menular yang menjadi masalah kesehatan masyarakat yang berpengaruh terhadap angka kesakitan angka kematian status kesehatan masyarakat angka harapan hidup dan dampak sosial ekonomi lainnya. Tapi penyakit hepatitis ada beberapa macam.
Penderita hepatitis a sebaiknya melakukan hal hal berikut pada masa pemulihan. Hello health group tidak menyediakan nasihat medis diagnosis maupun pengobatan. Hepatitis menyerang organ hati dan dalam kasus terparah memicu sirosis atau kanker hati.
Jadi tujuan penanganan hepatitis a adalah untuk meringankan gejala yang dialami penderitanya. Rice as yang meraih penghargaan nobel kedokteran 2020 penyakit hepatitis c kini bisa disembuhkan. The hcv employ several strategies to perturb host cell immunity.
Penyakit hepatitis adalah infeksi peradangan hati yang disebabkan oleh virus. Hepatitis menyerang organ hati dan dalam kasus paling parah memicu sirosis atau kanker hati. Tapi penyakit hepatitis ada beberapa macam.
Hepatitis a and e are often as the main cause of the jaundice outbreak. Hepatitis c virus hcv is a major cause of chronic liver disease. Berkat kerja keras harvey j.
Republika co id jakarta penyakit hepatitis menyerang organ hati. Dalam kasus paling parah memicu sirosis atau kanker hati. After invasion hcv rna genome functions directly as an mrna in the cytoplasm of the host cell and forms membrane associated replication complexes along with non structural proteins.
Proud To Be A Nurse Laporan Pendahuluan Pada Pasien Hepatitis
Ajenggenjreng Sistem Pencernaan Dengan Asuhan Keperawatan Pada Hepatitis
Posting Komentar untuk "Penyakit Hepatitis Pathway Hepatitis"